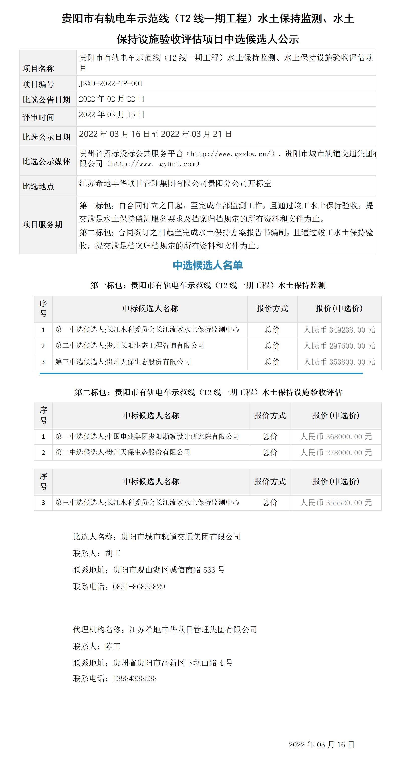
贵阳市有轨电车示范线(T2线一期工程)水土保持监测、水土保持设施验收评估项目中选候选人公示
发布日期:2022-03-16
字体: 小 中 大

1号线窦官站—小孟工业园站
1号线窦官站—小孟工业园站
2号线白云北路站—中兴路站
2号线白云北路站—中兴路站
3号线洛湾—桐木岭
3号线洛湾—桐木岭
S1线皂角坝—望城坡
S1线皂角坝—望城坡
1号线窦官站—小孟工业园站
1号线窦官站—小孟工业园站
2号线白云北路站—中兴路站
2号线白云北路站—中兴路站
3号线洛湾—桐木岭
3号线洛湾—桐木岭
S1线皂角坝—望城坡
S1线皂角坝—望城坡
星际娱乐 深部岩溶塌陷风险精准防控技术装备 研发示范应用项目中选候选人公示
2025-09-28星际娱乐 2025年度至2027年度职工健康体检服务项目(三次招标) 中标候选人公示
2025-09-26星际娱乐 经营性资源资产项目评估备选库入库比选结果公示
2025-09-22深部岩溶塌陷风险精准防控技术装备研发示范应用项目比选公告
2025-09-16星际娱乐 2025年度至2027年度职工健康体检服务项目(三次招标)
2025-09-05腾祥迈德国际A1、A2、A3栋写字楼招租公告
2025-09-05星际娱乐 经营性资源资产项目评估备选库入库比选公告
2025-09-01星际娱乐 2025年度至2027年度职工健康体检服务项目(二次招标)流标公示
2025-08-25贵阳轨道交通1号线国际生态会议中心站 D口便民服务产业招商公告
2025-08-21星际娱乐 2025年度至2027年度职工健康体检服务项目(二次招标)
2025-08-15发布日期:2022-03-16
字体: 小 中 大
